新闻资讯 - 行业动态

您当前所在位置:首页 - 新闻资讯 - 行业动态

新闻资讯 - 行业动态

News

深耕物流行业多年,立足国内,放眼世界

讯联视点 | 海南自由贸易港封关政策全解读

发布时间:2025-08-18 11:40:40      点击次数:178


导读:2025年12月18日,海南自由贸易港将正式启动全岛封关运作,海南岛全岛将建成一个海关监管特殊区域,实施以“‘一线’放开、‘二线’管住、岛内自由”为基本特征的自由化便利化政策制度。

“一线放开”如何实现货物“零关税”自由流动?“二线管住”如何平衡开放与监管要求?企业如何把握加工增值免关税等政策红利?“岛内自由”如何给岛内企业松绑并助力开放经营?针对上述疑问,本文全面梳理截至目前发布的海南自贸港封关政策文件,从制度设计、开放措施到实操要点,为读者解读封关政策的具体规则及可能带来的机遇与挑战。

目 录

一、什么是封关运作

(一) 封关运作的时代背景

(二) 封关运作的概念与特征

二、“一线”放开的政策措施

(一) “一线”货物进出境目录(负面清单)管理制度

(二) “一线”货物进口征税商品目录(零关税负面清单)管理制度

(三) “一线”零关税货物的享惠主体制度

(四) “四类措施”的特殊关税管理措施

(五)  “零关税”交通工具及游艇的特殊管理措施

三、“二线”管住的政策措施

(一) “二线口岸”海关申报监管制度

(二) “二线口岸”出岛货物运输物流信息管理制度

(三) “二线”关税征收的一般措施

(四) “二线”加工增值免关税政策

四、“岛内自由”的政策措施

(一) 海南自由贸易港海关电子账册管理制度

(二) “零关税”货物及其加工制成品岛内流通管理制度

(三) “四类措施”货物岛内流通的特殊规定

五、结语

01

什么是封关运作


(一) 封关运作的时代背景

1.从自由贸易试验区到自由贸易港

2018年4月13日,习近平总书记在庆祝海南建省办经济特区30周年大会上发表讲话,正式宣布支持海南全岛建设自由贸易试验区,支持海南逐步探索、稳步推进中国特色自由贸易港建设,分步骤、分阶段建立自由贸易港政策和制度体系,就此拉开了在海南岛建设自由贸易港的序幕,海南也由此步入了新的历史篇章。

2018年9月24日,国务院印发《中国(海南)自由贸易试验区总体方案》,明确提出努力建成高标准高质量自贸试验区,为逐步探索、稳步推进海南自由贸易港建设,分步骤、分阶段建立自由贸易港政策体系打好坚实基础。2020年6月1日,中共中央、国务院印发《海南自由贸易港建设总体方案》,标志着海南自由贸易港建设正式拉开序幕。

2.从封关前的准备工作到启动封关

《海南自由贸易港建设总体方案》公布实施后,海南省与国务院相关部委制定了任务时间表,明确在2024年年底前完成海南自由贸易港封关软硬件建设,确保2025年年底如期封关。为此,海南将封关运作作为“一号工程”,聚焦“三张清单”全力开展攻坚行动:第一张清单是任务清单,统领2024年底前全岛封关需完成的软件、硬件任务,涉及口岸规划与建设、非设关地布局与建设等11个方面64项重点内容;第二张清单是项目清单,主要是硬件任务的项目化,包括口岸建设、海关查验设备等31个建设项目;第三张清单27项压力测试清单,是为了在封关前充分测试大部分自贸港政策,还将根据全岛封关工作需要适时动态调整。[注1]封关准备工作中,硬件尤其是口岸建设一直是重中之重。

2025年7月23日,国新办举行新闻发布会介绍海南自由贸易港建设有关情况,宣布经党中央批准,定于2025年12月18日正式启动封关运作。财政部、商务部、海关总署以及海南省等相关部门随后发布了一系列与封关运作相关的政策文件,封关政策制度体系得以逐步确立。

启动封关运作、建设海南自由贸易港海关监管特殊区域,是实现贸易自由便利的重要举措,也是海南自由贸易港建设的核心任务之一。全岛封关运作作为海南自由贸易港建设的标志性工程和关键起点,是进一步扩大开放的重要举措,具有里程碑意义。

(二) 封关运作的概念与特征

按照《海南自由贸易港总体方案》和《中华人民共和国海南自由贸易港法》的相关规定,封关运作/封关是指,将海南岛全岛建成一个海关监管特殊区域,实施以“‘一线’放开、‘二线’管住、岛内自由”为基本特征的自由化便利化政策制度。

1.封关的实施范围——海南岛全岛

海南自由贸易港的实施范围,也就是封关运作的实施范围是海南岛全岛。也就是说,海南自由贸易港的实施范围不等同于海南省的行政区划范围,不包括三沙市所辖区域。

2.封关的时间范围——2025.12.18日启动

需要注意的是,封关运作是一个持续性、渐进性的过程,只有起点没有终点。首先,2025年12月18日启动封关运作后,海南自由贸易港将持续进入封关运作状态。封关运作又是一个渐进性的过程,在不同的阶段和节点,有着不同的目标和任务措施。封关运作的远期目标,是到2035年逐步实现贸易自由便利等自贸港建设核心任务,并到本世纪中叶全面建成具有较强国际影响力的高水平自由贸易港。

3.封关的表现形式——海关监管特殊区域

封关运作中的“关”指的是海关监管特殊区域,是一种全新的海关监管区域类型。《中华人民共和国海南自由贸易港法》第十一条规定,国家建立健全全岛封关运作的海南自由贸易港海关监管特殊区域制度。海南自由贸易港海关监管特殊区域制度究竟有哪些特殊性呢?

首先,它不同于《中华人民共和国海关法》和《海关监管区管理暂行办法》等规定的海关监管区。现行海关监管区,按照《中华人民共和国海关法》《海关监管区管理暂行办法》等的规定,是指《中华人民共和国海关法》第一百条所规定的海关对进出境运输工具、货物、物品实施监督管理的场所和地点,包括海关特殊监管区域、保税监管场所、海关监管作业场所、免税商店以及其他有海关监管业务的场所和地点。封关后的海南自由贸易港被称为“海关监管特殊区域”,在名称上即与其他现行海关监管措施完全不同,不属于任何现行海关监管措施的调整范畴。

其次,它是由《中华人民共和国海南自由贸易港法》和《海南自由贸易港总体方案》所确定的一种新型海关监管区域,实行“‘一线’放开、‘二线’管住、岛内自由”的海关监管制度,在内容、制度上与现行海关法规定的海关监管区域制度有着重大区别。

正因如此,海关总署于2023年底公布的《海关法(修订草案征求意见稿)》第107、109条增加了关于海南自由贸易港海关监管特殊区域的规定,并将海南自由贸易港等海关监管特殊区域与综合保税区、平潭综合实验区、横琴粤澳深度合作区等特殊区域以及边民互市贸易区(点)并列作为海关特殊区域监管类型进行了规定。


《海关法(修订草案征求意见稿)》

第107条  海关监管区,是指海南自由贸易港等海关监管特殊区域、综合保税区等特殊区域、边民互市贸易区(点)、进出境人员办理海关手续的场所、海关对进出境邮件实施监管的场所、保税场所、海关监管作业场所以及其他经海关注册、备案的有海关监管业务的场所和地点。

第109条  海南自由贸易港等海关监管特殊区域、经国务院批准在中华人民共和国境内设立的综合保税区、平潭综合实验区、横琴粤澳深度合作区等特殊区域,以及边民互市贸易区(点),由海关会同有关部门按照国家有关规定实施监管。

4.平潭、横琴也封关——与海南封关有何不同

虽然,福建平潭综合实验区、珠海横琴粤澳深度合作区也实施封关运作,甚至在原则、框架上也实行“‘一线’放开、‘二线’管住、岛(区)内自由”的海关监管制度,但是在具体的封关运作内容、措施、范围等方面,海南自由贸易港仍然与平潭综合实验区、横琴粤澳深度合作区等的封关运作有着重要区别。

首先,封关实施的范围不同。海南自由贸易港的封关范围为海南岛全岛,无论是地理面积、还是经济总量、人口与产业规模等都远超平潭综合实验区、横琴粤澳深度合作区,监管难度也将大大增加。其次,“一线”放开面向的对象不同。海南自由贸易港“一线”放开面向的是境外所有国家和地区,而平潭综合实验区、横琴粤澳深度合作区“一线”放开面向的分别是我国台湾和澳门地区。再次,“二线”管住的对象不同。海南自由贸易港全岛封关后,在“二线”主要是对由海南进入内地的货物实施监管,对物品、人员、交通运输工具等进出仍按现行规定管理,封关前后变化不大。平潭综合实验区、横琴粤澳深度合作区同时对经“二线”进入内地的货物、物品、交通运输工具等实施监管,对人员进出则不作限制。最后,具体实施政策有所不同,在货物税收、进出口管理等政策方面均存在较大差异。比如海南自由贸易港封关后,将对“零关税”商品实行负面清单管理;平潭综合实验区、横琴粤澳深度合作区目前为正面清单,相比而言海南自由贸易港的商品种类和范围更广。 [注2]具体比较如下。

平潭综合实验区

横琴粤澳深度合作区

海南自贸港




02

“一线”放开的政策措施

按照《海南自由贸易港总体方案》等的规定,在海南自由贸易港与我国关境外其他国家和地区之间设立“一线”,实行“一线”放开的开放措施,其主要制度设计如下:“在海南自由贸易港与中华人民共和国关境外其他国家和地区之间设立‘一线’。‘一线’进(出)境环节强化安全准入(出)监管,加强口岸公共卫生安全、国门生物安全、食品安全、产品质量安全管控。在确保履行我国缔结或参加的国际条约所规定义务的前提下,制定海南自由贸易港禁止、限制进出口的货物、物品清单,清单外货物、物品自由进出,海关依法进行监管。制定海南自由贸易港进口征税商品目录,目录外货物进入自由贸易港免征进口关税。以联运提单付运的转运货物不征税、不检验。从海南自由贸易港离境的货物、物品按出口管理。实行便捷高效的海关监管,建设高标准国际贸易‘单一窗口’。”

自7月23日宣布封关启动日期后,截至2025年7月31日,财政部、商务部、海关总署以及海南省等相关部门主要发布了以下有关“一线”放开的政策文件:《中华人民共和国海关对海南自由贸易港监管办法》《海南自由贸易港货物进出“一线”、“二线”及在岛内流通税收政策的通知》《海南自由贸易港禁止、限制进出口货物、物品清单》《海南自由贸易港执行例外措施进口货物的监管办法(试行)》《海南自由贸易港进口征税商品目录》《海南自由贸易港“零关税”进口货物享惠主体认定管理办法(试行)》等。依照上述有关规定,在“一线”将主要实施“一线”货物进出境目录(负面清单)管理制度、“一线”货物进口征税商品目录(零关税负面清单)管理制度、“一线”货物进口零关税政策、关于“四类措施”的特殊关税措施、“零关税”交通工具及游艇的特殊管理措施等开放制度措施。

此外,按照口岸管理制度,一线进出口的货物应通过对外开放口岸进出,海关并对符合条件的进口货物径予放行。目前,海南自由贸易港已设立8个对外开放口岸,其中5个水路口岸、3个航空口岸,经评估能满足全岛封关运作“一线”进出需要,它们分别是:海口港口岸(秀英港区、马村港区)、洋浦港口岸(洋浦港区、神头港区)、八所港口岸、三亚港口岸(三亚港区、南山港区、莺歌海港区、清水湾港区)、清澜港口岸;海口航空口岸、三亚航空口岸、博鳌航空口岸。

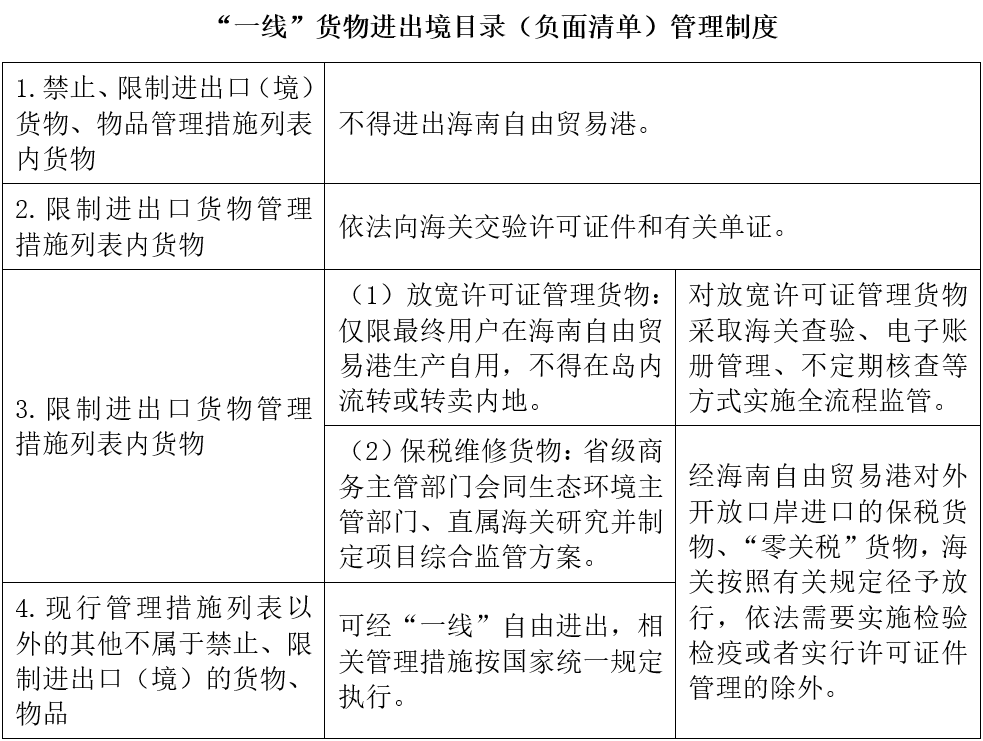
(一) “一线”货物进出境目录(负面清单)管理制度

对“一线”进出境货物主要分禁止进出境、限制进出境和放宽贸易管理措施等三种情形进行管理。《中华人民共和国海关对海南自由贸易港监管办法》第十条明确规定:“禁止进出境的货物、物品不得进出海南自由贸易港;限制进出境的货物、物品进出海南自由贸易港,依法向海关交验许可证件和有关单证;在海南自由贸易港与境外之间放宽贸易管理措施的货物,海关按照国家有关规定执行。”

对于上述几种“一线”货物进出境管理情形,商务部发布了《海南自由贸易港禁止、限制进出口货物、物品清单》(商务部公告2025年第43号公布),对全国现有的部分禁止、限制类进口货物作出开放性安排。该清单为负面清单,即清单内货物禁止、限制进出口,而现行管理措施列表以外的其他不属于禁止、限制进出口(境)的货物、物品,可经“一线”自由进出,相关管理措施按国家统一规定执行。

该清单规定了两类列表,分别是“禁止、限制进出口(境)货物、物品管理措施列表”和“附表:海南自由贸易港货物进口例外措施”,对“一线”执行的现行禁止、限制进出口(境)货物、物品管理措施列表及对部分货物进口执行的例外措施的清单进行了规定。

1.禁止、限制进出口(境)货物、物品管理措施列表及其管理措施

商务部《海南自由贸易港禁止、限制进出口货物、物品清单》中的“禁止、限制进出口(境)货物、物品管理措施列表”分三类清单,分别是“禁止进出口货物管理措施列表”“限制进出口货物管理措施列表”,以及“禁止、限制进出境物品管理措施列表”,具体内容可详见《海南自由贸易港禁止、限制进出口货物、物品清单》。

2.例外措施清单及其管理措施

商务部《海南自由贸易港禁止、限制进出口货物、物品清单》中的“附表:海南自由贸易港货物进口例外措施”,包括两类清单,分别是取消进口许可证管理货物清单和“两头在外”保税维修货物清单,具体如下。

(1) 放宽许可证管理货物清单及其管理措施

“海南自由贸易港货物进口例外措施”中的放宽许可证管理货物清单共60项。当前我国实施进口许可证管理货物共119个,除消耗臭氧层物质以及旧船舶、苯胺印刷机、硒鼓、X射线管等部分货物外,对其余60个旧机电产品自海南自由贸易港“一线”进口取消许可证管理,覆盖约80%的旧机电产品,主要涉及医疗、工程、印刷、农业、电力、焊接等商品,能为生产型企业生产自用提供便利。这是对标高标准经贸规则,扩大边境上开放的举措,体现由边境上管理向边境后管理转变,符合非关税贸易措施改革的方向。[注3]

对于上述放宽许可证管理的货物,按照《海南自由贸易港执行例外措施进口货物的监管办法(试行)》等的规定,仅限最终用户在海南自由贸易港生产自用,不得在岛内流转或转卖内地。对于放宽许可证管理货物,企业进口时,无需向海关提交进口许可证。对放宽许可证管理货物采取海关查验、电子账册管理、不定期核查等方式实施全流程监管。

(2) 保税维修货物清单及其管理措施

“海南自由贸易港货物进口例外措施”中的保税维修货物清单共38项。对于保税维修货物清单及其管理措施,同内地相比,大大强化了在海南自由贸易港开展“两头在外”保税维修政策的优势。近年来,国家逐步加大对海南自由贸易港保税维修业务的支持力度,使海南自由贸易港的保税维修政策优于全国其他地区:一是在适用范围上,海南自由贸易港内符合条件的企业均可开展“两头在外”保税维修业务;二是在维修品类上,相关企业可同时开展综合保税区维修产品目录和《禁限清单》放宽的保税维修业务,未来可形成政策优势,有力促进外贸新业态发展;三是在评估程序上,海南自由贸易港内企业开展综合保税区维修产品目录和《禁限清单》放宽的保税维修业务,由海南省自行评估后开展,无需报国家部委,进一步精简了评估程序。[注4]

(二) “一线”货物进口征税商品目录(零关税负面清单)管理制度

《海南自由贸易港建设总体方案》关于“一线”放开的制度设计为——“制定海南自由贸易港进口征税商品目录,目录外货物进入自由贸易港免征进口关税”,即封关后“一线”将实行零关税货物负面清单管理制度。该负面清单,主要是指《财政部、海关总署、税务总局关于海南自由贸易港货物进出“一线”、“二线”及在岛内流通税收政策的通知》(财关税〔2025〕12号)的“附件:《进口征税商品清单》”,进口征税商品目录包括以下两类货物:进口征税商品清单内货物,和实施贸易救济措施的货物。这两类货物的进口征税情况如下:(1)进口征税商品清单内的进口货物,照章征收进口关税、进口环节增值税和消费税;(2)进口征税商品清单外的进口货物,分两种情况:享惠主体(关于享惠主体制度请见下一部分)进口海南自由贸易港征税商品目录外货物,海关按照规定依法免征进口关税、进口环节增值税和消费税;非享惠主体进口海南自由贸易港征税商品目录外货物,海关按照规定依法征收进口关税、进口环节增值税和消费税。

目前,《中华人民共和国进出口税则》(2025)中进口税则中共有8960个税目,而《进口征税商品清单》内仅含2323个税目,亦即在海南自由贸易港大部分产品将属于零关税进口的范围,海关按照规定依法免征进口关税、进口环节增值税和消费税,约占全部商品税目的74%。而且,《进口征税商品清单》并不排斥我国与其他国家/地区签订的自贸协定的适用,例如企业从RCEP区域进口清单内的货物,仍然可以适用RCEP的优惠税率,这使得海南自贸港的“零关税”政策的含金量更加实在。[注5]

(三) “一线”零关税货物的享惠主体制度

《中华人民共和国海关对海南自由贸易港监管办法》第十二条明确规定了“零关税”进口的享惠主体制度。

1.何为享惠主体?

按照《中华人民共和国海关对海南自由贸易港监管办法》第二十四条规定,享惠主体是指符合进口“零关税”货物条件的,由海南省人民政府确定并报财政部、海关总署、税务总局等有关部门备案的企业、单位。目前,享惠主体包括在海南自由贸易港登记注册并具有独立法人资格的企业,海南自由贸易港内的事业单位,以及由科技部、教育部会同民政部核定或省级科技、教育主管部门会同省级民政部门核定的在海南自由贸易港登记的科技类、教育类民办非企业单位,但是不包括机关法人以及非科技类、教育类民办非企业单位,更不包括自然人居民。

2.认定为享惠主体须具备哪些条件?

《海南自由贸易港“零关税”进口货物享惠主体认定管理办法(试行)》第九条规定了两个条件,须同时满足:(1)主体资格:只能是在海南自由贸易港登记注册并具有独立法人资格的企业,海南自由贸易港内的事业单位,以及由科技部、教育部会同民政部核定或省级科技、教育主管部门会同省级民政部门核定的在海南自由贸易港登记的科技类、教育类民办非企业单位;(2)消极条件:即未被纳入经营(活动)异常名录、海关失信企业名单、严重违法失信名单。

由此可见,认定为享惠主体的条件较为宽松,将基本覆盖全岛有实际进口需求的各类企事业单位、民办非企业单位等。

(四) “四类措施”的特殊关税管理措施

所谓“四类措施”,按照《海南自由贸易港货物进出“一线”、“二线”及在岛内流通税收政策的通知》的规定,是指经“一线”进口涉及的实施关税配额管理,贸易救济措施,中止关税减让义务、加征关税措施,以及为征收报复性关税而实施加征关税措施(加征关税均获得排除的除外)的关税措施。

上述“四类措施”对维护国家关税主权、保障产业安全具有重要作用,故对此均有特殊监管规定,不能简单适用“零关税”政策。对“零关税”货物属于四类措施货物的,经“一线”进口时,按该通知第一条规定执行即按照“一线”对进口征税货物实施目录管理,并按国家统一规定执行四类措施。

(五)  “零关税”交通工具及游艇的特殊管理措施

基于交通工具及游艇等在企业运营方面的特殊性,《海南自由贸易港货物进出“一线”、“二线”及在岛内流通税收政策的通知》第七条规定了“零关税”交通工具及游艇,以及航空器、船舶、游艇、生产设备维修的特殊管理措施。

1.“零关税”交通工具及游艇的管理措施

在海南自由贸易港登记注册并具有独立法人资格,从事交通运输、旅游业的企业可“零关税”进口用于交通运输、旅游业的车辆、船舶、航空器等营运用交通工具及游艇。除航空器国籍登记、权利登记等国家法律法规和部门规章已有规定外,“零关税”交通工具及游艇应在海南自由贸易港登记或入籍,按照交通运输、民航、海事等主管部门相关规定开展营运,并接受监管。航空企业须以海南自由贸易港为主营运基地;航空器、船舶应经营自海南自由贸易港始发或经停海南自由贸易港的国内外航线;游艇航行范围为海南省;车辆可从事往来内地的客、货运输作业,始发地及目的地至少一端须在海南自由贸易港内,在内地停留时间每年累计不超过120天,其中,从海南自由贸易港到内地“点对点”“即往即返”的客、货车不受天数限制。 

2.航空器、船舶、游艇、生产设备维修的“零关税”货物

用于航空器、船舶、游艇、生产设备维修(含相关零部件维修)的“零关税”货物,满足下列条件之一的,在海南省内维修免于补缴进口关税、进口环节增值税和消费税,后续不得挪作他用:(1)用于维修从境外进入境内并复运出境的航空器、船舶(含相关零部件); (2)用于维修以海南省为主营运基地的航空企业所运营的航空器(含相关零部件);(3)用于维修在海南自由贸易港登记注册并具有独立法人资格的船运公司所运营的以海南省内港口为船籍港的船舶(含相关零部件);(4)用于维修“零关税”进口的游艇及生产设备(含相关零部件)。 




03

“二线”管住的政策措施

按照《海南自由贸易港总体方案》等的规定,在海南自由贸易港与中华人民共和国关境内的其他地区(简称内地)之间设立“二线”。《海南自由贸易港总体方案》有关“二线”管住的制度设计是:“货物从海南自由贸易港进入内地,原则上按进口规定办理相关手续,照章征收关税和进口环节税。对鼓励类产业企业生产的不含进口料件或者含进口料件在海南自由贸易港加工增值超过30%(含)的货物,经‘二线’进入内地免征进口关税,照章征收进口环节增值税、消费税。行邮物品由海南自由贸易港进入内地,按规定进行监管,照章征税。对海南自由贸易港前往内地的运输工具,简化进口管理。货物、物品及运输工具由内地进入海南自由贸易港,按国内流通规定管理。内地货物经海南自由贸易港中转再运往内地无需办理报关手续,应在自贸港内海关监管作业场所(场地)装卸,与其他海关监管货物分开存放,并设立明显标识。场所经营企业应根据海关监管需要,向海关传输货物进出场所等信息。”

截至2025年7月31日,调整封关后有关“二线”管住的政策文件主要有:《中华人民共和国海关对海南自由贸易港监管办法》《海南自由贸易港货物进出“一线”、“二线”及在岛内流通税收政策的通知》《海南自由贸易港加工增值免关税货物税收征管暂行办法》《海南自由贸易港加工增值免关税政策项下海南自产货物认定管理暂行办法》《海南自由贸易港“二线口岸”出岛货物运输物流信息管理办法(试行)》等。依照上述有关规定,在“二线”将主要实施“二线口岸”海关监管与申报制度、“二线口岸”出岛货物运输物流信息管理制度、“二线”关税征收与监管制度以及“二线”加工增值免关税等制度措施。

(一) “二线口岸”海关申报监管制度

封关后货物由海南自由贸易港进入内地的,应经由“二线口岸”通行并接受相应管理。目前共建有10个“二线口岸”,分别是:海口港(秀英港区、马村港区)、洋浦港(洋浦港区、神头港区)、三亚港(三亚港区、南山港区、莺歌海港区、清水湾港区)、八所港、清澜港;海口美兰机场、三亚凤凰机场、琼海博鳌机场;海口新海港、海口南港。

对于由海南自由贸易港经“二线口岸”进入内地的货物,封关后将采取双轨制管理模式:一种针对“零关税”货物及其加工制成品、享受加工增值免关税政策的保税货物、自境外进入海南自由贸易港时放宽贸易管理措施的货物及其加工制成品,另一种则针对其他国内流通货物。

首先,对于第一种类型货物及其加工制成品,按照《中华人民共和国海关对海南自由贸易港监管办法》第二、十三、十四条之规定,由海南自由贸易港进入内地时,企业应当向海关如实申报。而且,上述三种类型的货物及其加工制成品,除特殊情形外,应从海关监管通道通行,并接受海关监管。此外,由境外进入海南自由贸易港放宽贸易管理措施的货物及其加工制成品,符合国家有关规定的,可由海南自由贸易港进入内地,海关依法验核许可证件和有关单证。在岛内环节已经验核的,不再重复验核。据报道,对这三类货物海关创新实施“分批出岛、集中申报”通关模式,企业可先办理货物“二线”出岛手续,后续再集中办理报关申报手续,有效提高通关效率。此外,为进一步简化“二线”出岛申报手续,海关大幅压缩“二线”出岛申报项目,需企业申报的报关单项目,从105项压缩至42项。[注6]

其次,对于第二种,其他国内流通货物经非海关监管通道通行,由海南省按现行国内流通规定管理。

(二) “二线口岸”出岛货物运输物流信息管理制度

按照《海南自由贸易港“二线口岸”出岛货物运输物流信息管理办法(试行)》规定,在“二线口岸”建立省级物流监管服务系统,由省级交通运输主管部门负责组织收集出岛货物运输物流信息,会同省大数据发展中心搭建省级物流监管服务系统,统一归集出岛货物运输物流信息,统筹做好出岛货物运输物流信息的归集共享工作。通过建立实施“二线口岸”出岛海关监管货物运输物流信息报送和传输制度,强化企业主体责任落实;通过数据归集共享,强化互联网监管和部门协同,助力海关提前研判通过物流渠道出岛海关监管货物的走私风险,支撑政府高效监管、智慧监管。[注7]

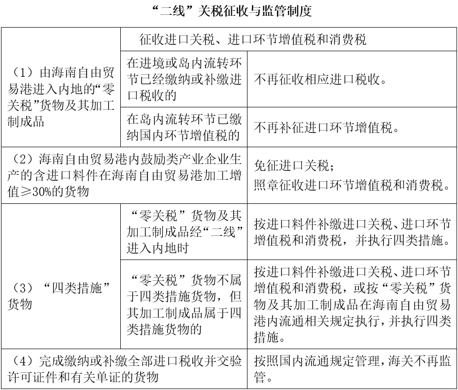
(三) “二线”关税征收的一般措施

对于由海南自由贸易港进入内地的货物及其加工制成品,分以下四种情形采取不同的关税征收措施:

1.“零关税”货物及其加工制成品

由海南自由贸易港进入内地的“零关税”货物及其加工制成品,享惠主体向海关办理相关手续,海关按照规定(进口料件)依法征收进口关税、进口环节增值税和消费税。上述货物在进境或岛内流转环节已经缴纳或补缴进口税收的,由海南自由贸易港进入内地时,海关按照规定依法不再征收相应进口税收;在岛内流转环节已缴纳国内环节增值税的,由海南自由贸易港进入内地时,海关按照规定依法不再补征进口环节增值税。

2.加工增值达到或超过30%的货物

海南自由贸易港内鼓励类产业企业生产的含进口料件在海南自由贸易港加工增值达到或超过30%的货物,由海南自由贸易港进入内地时免征进口关税,照章征收进口环节增值税和消费税。详见下一部分。

3.“四类措施”货物

按照《海南自由贸易港货物进出“一线”、“二线”及在岛内流通税收政策的通知》的规定,属于四类措施的“零关税”进口货物及其加工制成品经“二线”进入内地时按通知第二条规定执行,即按进口料件补缴进口关税、进口环节增值税和消费税,并执行四类措施。已执行四类措施的,不重复执行。 

若“零关税”货物不属于四类措施货物,但其加工制成品属于四类措施货物的,其加工制成品经“二线”进入内地,按实际报验状态参照通知第二条规定,即按照进口料件补缴进口关税、进口环节增值税和消费税,并执行四类措施。“零关税”货物缴纳或补缴全部进口税收后,其加工制成品按国内流通规定管理,不再执行四类措施。 

4.已完税货物

按照《中华人民共和国海关对海南自由贸易港监管办法》第二十二条规定,由海南自由贸易港进入内地,完成缴纳或补缴全部进口税收并交验许可证件和有关单证的货物,按照国内流通规定管理,海关不再监管。

(四) “二线”加工增值免关税政策

《海南自由贸易港总体方案》规定:“对鼓励类产业企业生产的不含进口料件或者含进口料件在海南自由贸易港加工增值超过30%(含)的货物,经‘二线’进入内地免征进口关税,照章征收进口环节增值税、消费税。”《中华人民共和国海南自由贸易港法》第二十九条也有类似规定。

1.适用的企业

加工增值免关税政策仅适用于鼓励类产业企业。所谓鼓励类产业企业,是指从事海南自由贸易港鼓励类产业目录中规定的产业项目生产加工业务的企业。鼓励类产业企业应当在海南自由贸易港登记注册,具有独立法人资格,并在海南省建立的相关公共信息服务平台完成备案(统称备案企业)。

值得注意的是,试点阶段要求加工增值享惠企业的鼓励类产业主营业务收入应占企业收入总额60%以上方可享受加工增值免关税政策,封关后这一限制将取消,大大放宽了企业享受加工增值免关税政策的门槛。[注8]

2.加工增值达到或超过30%的界定

(1) 一般情况下加工增值达到或超过30%的界定

加工增值达到或超过30%,是指备案企业在海南自由贸易港内对含有进口料件的货物进行制造、加工后的增值部分,达到或超过进口料件和境内采购料件价值合计的30%。进口料件,是指从境外进入海南自由贸易港的未完成进口税收缴纳手续的货物,包括保税货物和“零关税”货物。

《海南自由贸易港加工增值免关税货物税收征管暂行办法》第四条规定,加工增值达到或超过30%的计算公式为:

〔(货物内销价格-∑进口料件价格-∑境内采购料件价格)/(∑进口料件价格+∑境内采购料件价格)〕×100%≧30%。

(2) 累计情形下加工增值达到或超过30%的界定

按照《海南自由贸易港加工增值免关税货物税收征管暂行办法》第五条规定,海南自由贸易港海关特殊监管区域、保税监管场所内的企业以及从事加工贸易的企业保税进口的货物,在海南自由贸易港内经过生产工序上下游不同的备案企业加工制造产生增值的,增值部分可以累计计算。

累计情形下加工增值达到或超过30%的计算公式为:

〔(货物内销价格-∑参与累计企业进口料件价格-∑参与累计企业境内采购料件价格)/(∑参与累计企业进口料件价格+∑参与累计企业境内采购料件价格)〕×100%≧30%。

计算公式中,参与累计企业进口料件价格为各备案企业投入生产的进口料件价格之和;参与累计企业境内采购料件价格为各备案企业投入生产的境内采购料件价格之和。

3. 海南自产货物认定管理措施

《海南自由贸易港加工增值免关税货物税收征管暂行办法》第四条规定,经认定的海南自由贸易港自产货物价值可从境内采购料件价格中扣除,亦即将海南自由贸易港自产货物的价值计入增值部分,这样企业更容易达到30%的增值率。[注9]

(1) 何为海南自产货物

海南自产货物,是指依据《海南自由贸易港加工增值免关税货物税收征管暂行办法》予以认定的在海南自由贸易港生产加工并被加工增值备案企业采购使用、纳入增值成分的货物。

因海南自产货物系在海南自由贸易港生产加工并被加工增值备案企业采购使用、纳入增值成分,经“二线”进入内地时,因不再属于境内采购料件,故可从境内采购料件价格中扣除,其价值计入增值部分。

(2) 海南自产货物与内地货物的区分标准

《海南自由贸易港加工增值免关税政策项下海南自产货物认定管理暂行办法》第八条规定:“符合下列特征之一的,应视为海南自产货物:(一)在海南自由贸易港种植、培育、收获、采摘或收集的植物或植物产品;(二)在海南自由贸易港出生并且饲养或引种后在海南自由贸易港饲养的活动物及其动物产品;(三)在海南自由贸易港狩猎、诱捕、捕捞、收集或捕获所得的生物;(四)在海南自由贸易港水域滩涂水产养殖和繁育获得的货物;(五)在海南自由贸易港农业活动中获得的微生物及其产品;(六)从海南自由贸易港的陆地、水域及其底土开采或提取的除上述第(一)至(五)项以外的矿物或其他天然生成物质;(七)在海南自由贸易港仅使用第(一)项至第(六)项所述的货物或其衍生物生产、加工获得的货物。”

不过,对于海南自产货物认定中涉及货物有关包装材料和容器、价格的,按以下规则处理:(1)货物运输、装运以及销售所使用的包装材料和容器,在认定过程中不予考虑。(2)本办法所涉及的价格应是公认的会计准则认可的价格,包含运输及相关费用和保险费,不包括国内增值税。




04

“岛内自由”的政策措施

《海南自由贸易港总体方案》关于“岛内自由”的制度设计为:“海关对海南自由贸易港内企业及机构实施低干预、高效能的精准监管,实现自由贸易港内企业自由生产经营。由境外启运,经海南自由贸易港换装、分拣集拼,再运往其他国家或地区的中转货物,简化办理海关手续。货物在海南自由贸易港内不设存储期限,可自由选择存放地点。实施“零关税”的货物,海关免于实施常规监管。”

封关运作后“岛内自由”的政策措施,主要规定在《中华人民共和国海关对海南自由贸易港监管办法》《海南自由贸易港货物进出“一线”、“二线”及在岛内流通税收政策的通知》等政策文件中。依照上述有关规定,目前在岛内将主要实行进口货物海关电子账册管理制度、“零关税”货物及其加工制成品在海南自由贸易港内流通管理制度、四类措施货物岛内流通的特别管理措施等制度措施,以期实现实施低干预、高效能的精准监管并实现自由贸易港内企业自由生产经营的预定目标。

(一) 海南自由贸易港海关电子账册管理制度

按照《中华人民共和国海关对海南自由贸易港监管办法》第十九条、第二十一条等的规定,海关对海南自由贸易港内“零关税”货物、放宽贸易管理措施货物及其加工制成品实施电子账册管理:

(1) 海关对海南自由贸易港内“零关税”货物以享惠主体为单元实施电子账册管理,运用信息化、智能化手段,对“零关税”货物进出转存和耗用等情况实施监管,并根据需要开展稽查、核查。 

(2) 海南自由贸易港内放宽贸易管理措施货物及其加工制成品应当设立电子账册,并接受海关监管。按照《海南自由贸易港执行例外措施进口货物的监管办法(试行)》第八条规定,海关并应会同省级商务主管部门对放宽许可证管理货物实施监管。

(二) “零关税”货物及其加工制成品岛内流通管理制度

按照《海南自由贸易港货物进出“一线”、“二线”及在岛内流通税收政策的通知》之规定,“零关税”货物及其加工制成品在海南自由贸易港内流通时,按下列规定办理: 

(1) “零关税”货物及其加工制成品在符合条件的享惠主体间流通,免于补缴进口关税、进口环节增值税和消费税,照章征收国内环节增值税和消费税。享惠主体根据需要,可自愿选择补缴进口关税、进口环节增值税和消费税(或进口环节增值税和消费税)。 

(2) 享惠主体将“零关税”货物及其加工制成品流通至海南自由贸易港内非享惠主体和个人,按进口料件补缴进口关税、进口环节增值税和消费税,照章征收国内环节增值税和消费税。 

(3) 向海关交验许可证件和有关单证:除另有规定外,放宽贸易管理措施货物及其加工制成品,在海南自由贸易港内的经营主体间流通时,企业可根据需要自愿选择向海关交验许可证件和有关单证;流通至海南自由贸易港内的个人时,企业应向海关交验许可证件和有关单证。

(4) 在海南自由贸易港内,完成缴纳或补缴全部进口税收并交验许可证件和有关单证的货物,按照国内流通规定管理,海关不再监管。

(三) “四类措施”货物岛内流通的特殊规定

按照《海南自由贸易港货物进出“一线”、“二线”及在岛内流通税收政策的通知》的规定,属于四类措施的“零关税”进口货物及其加工制成品在岛内流通时,参照通知第二条规定,补缴进口关税、进口环节增值税和消费税,并执行四类措施。已执行四类措施的,不重复执行。 

若“零关税”货物不属于四类措施货物,但其加工制成品属于四类措施货物的,其加工制成品在岛内流通环节,按实际报验状态参照通知第四条规定,即按“零关税”货物及其加工制成品在海南自由贸易港内流通相关规定执行,并执行四类措施。“零关税”货物缴纳或补缴全部进口税收后,其加工制成品按国内流通规定管理,不再执行四类措施。 




05

结 语

截至2025年7月31日,财政部、商务部、海关总署以及海南省等相关部门相继发布了《中华人民共和国海关对海南自由贸易港监管办法》等近十项政策文件,奠定了封关运作后“‘一线’放开、‘二线’管住、岛内自由”的贸易自由化便利化政策制度,海南自贸港贸易自由便利制度体系已基本确立。

2025年12月18日如期封关只是海南自由贸易港建设的一个阶段性目标。根据《海南自由贸易港总体方案》所规划出的蓝图,到2035年要实现自由贸易港制度体系和运作模式更加成熟,以自由、公平、法治、高水平过程监管为特征的贸易投资规则基本构建,实现贸易自由便利、投资自由便利、跨境资金流动自由便利、人员进出自由便利、运输来往自由便利和数据安全有序流动等目标,并到本世纪中叶,全面建成具有较强国际影响力的高水平自由贸易港。




注释及参考文献

上下滑动查看全部

[1] 海南:2025年底前实现全岛封关运作部署 以项目化清单化推进各项任务,https://www.hinews.cn/news/system/2023/04/03/032952383.shtml。

[2] 与横琴粤澳深度合作区已经实施的封关运作相比,海南自由贸易港全岛封关运作主要有什么区别,https://www.hainan.gov.cn/hainan/5309/202507/0c99e5368a0541478766a563528a0393.shtml。

[3] 《海南自由贸易港执行例外措施进口货物的监管办法(试行)》解读,见海南自由贸易港公众号,https://mp.weixin.qq.com/s/DgnZDMx6GudnJalxgUF3dw。

[4] 《海南自由贸易港执行例外措施进口货物的监管办法(试行)》解读,见海南自由贸易港公众号,https://mp.weixin.qq.com/s/DgnZDMx6GudnJalxgUF3dw。


【 特别声明:本篇文章所阐述和说明的观点仅代表作者本人意见,仅供参考和交流,不代表本公司出具的任何形式之法律意见或建议。】



上一条: 海运集装箱货物流程
下一条:外贸人必看的各国海关特殊要求

返回列表

您感兴趣的新闻